中秋、国庆“双节”即将到来,为满足外地来洛游客的停车需求,提升外地游客来洛旅游体验,展示洛阳良好城市形象,持续优化营商环境,洛阳市城市管理局推出柔性执法政策:9月28日18时起至10月7日8时,洛阳市城市管理局对洛阳市主城区范围内悬挂外地号牌的小型车辆轻微违停只警示、不处罚。
● 政策执行范围
洛阳市主城区(不含偃师区、孟津区)
● 不予处罚类型
1.悬挂“豫C”以外号牌的7座以下(含7座)机动车;
2.在不影响通行安全的情况下,单排顺向停放;
● 5种违停行为不免罚
1.在城市快速路或交叉路口、公交车站违法停车的;
2.压占盲道、消防通道、人行横道、网格线违法停车的;
3.多排停车、逆向停车的;
4.在有空余泊位的公共停车场周边违法停车的;
5.违法停车被投诉举报或造成拥堵、车辆缓行等危害后果的。
“有困难、找城管”,遇到私自收取停车费行为可举报
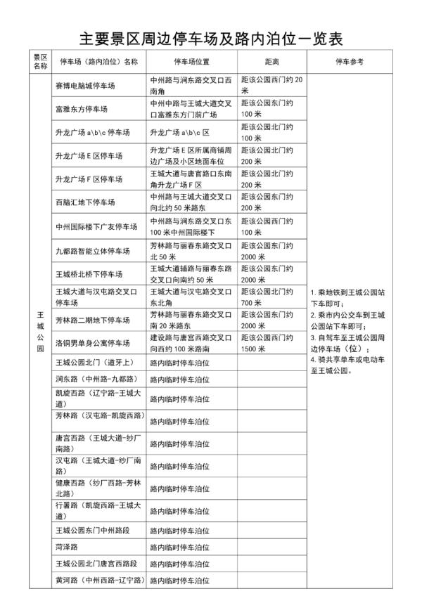
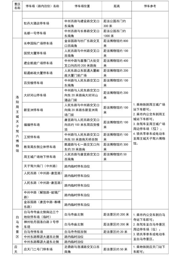
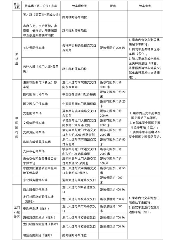
此外,今年国庆节期间,为给广大市民和游客提供出行便利,洛阳市城市管理局对城市区范围内主要景区周边停车资源进行摸排,设置了一批临时停车场和临时路内泊位,并发布《洛阳市主要景区停车指南》,为市民和游客出行停车提供参考。
为确保今年国庆假日期间城市区停车秩序良好,洛阳市城市管理局还按照“四统一”标准(统一公示牌、统一服装、统一工作证、统一发票),对临时停车场进行规范,并联合有关单位对超标准收取停车费、私自收取停车费等行为,做到“坚决处理、坚决打击、坚决取缔”,保障市民和游客权益。
洛阳市城管部门承诺,假日期间,对外地车辆轻微违停不罚款。“有困难、找城管”,城管服务热线:69912345。
来源: 洛阳交警





