近日,山东省教育招生考试院发布公告,7月11日17:00后就能陆续查询山东省2023年普通高校招生录取结果啦~
录取结果查询方式
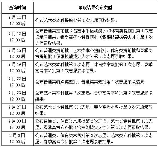
及各批次录取结果公布时间如下
↓ ↓ ↓
查询方式
短信推送
山东省教育招生考试院将为已录取的考生推送短信,考生接收短信的手机号为高考报名使用的手机号。
山东省教育招生考试院门户网站查询
考生可登录山东省2023年普通高考录取查询平台(https://cx.sdzk.cn/)查询本人录取结果。
“爱山东”APP查询
进入“爱山东”APP,首页搜索“高考录取去向查询”即可进入服务,输入考生号、证件号后四位及手机短信密码,即可查询高考录取结果。
(注:手机短信密码为登录“山东省2023年普通高等学校招生考试信息平台”所使用的手机短信密码。)
国家政务服务平台查询
第一步:打开“国家政务服务平台”微信小程序,下滑首页,在专区中找到“高考服务专区”。
第二步:进入专区后,点击“录取查询”即可。
录取结果查询时间及类型
注:根据录取进度不同,录取结果公布的具体时间可能会略有变化,请及时关注山东省教育招生考试院网站。
转自山东省教育招生考试院
来源: 泰安警方




