成都不少市民、企业由于生活、工作需要经常会使用无人机等“低慢小”航空器和系留气球等空飘物,但是从7月15日至8月11日不能放飞了,违者将受到处罚,来看详细消息!
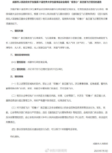
7月3日,成都市人民政府发布了《成都市人民政府关于加强第31届世界大学生夏季运动会期间“低慢小”航空器飞行管控的通告》,具体内容如下 ️“低慢小”航空器是指飞行高度低、飞行速度慢、雷达反射面积小的航空器,主要包括轻型和超轻型飞机(含轻型和超轻型直升机)、滑翔机、三角翼、动力三角翼、载人气球(热气球)、飞艇、滑翔伞、动力滑翔伞、无人机、航空模型、无人驾驶自由气球、系留气球等12类。(四川新闻网记者 乔永祯 )
来源: 四川新闻网
