今天夜间到后天上午
部分地区有阵雨或雷雨天气
雷雨时阵风6级
28日起我市又有一次降水过程
一直持续到6月30日
雷雨时阵风7-8级
快乐的时光转瞬即逝
端午假期接近尾声
返程路上
大雨暴雨“添乱”
高速如何通行最安全快捷
一起直击高速最新路况!
天气情况
问
返程天气如何?
根据安徽气象台最新发布
23日至25日
我省有一次强降水过程
具体为
↓↓↓
强降雨时段集中在24日至25日
强降雨落区位于
黄山、宣城、池州、安庆、
芜湖、铜陵、马鞍山等市部分地区
大雨到暴雨,局部大暴雨
并伴有短时强降水(40~60毫米/小时)
局地雷暴大风等强对流天气
26日至27日
淮河以南仍有阵雨或雷雨
28日至30日我省自北向南
有一次阵雨或雷雨天气过程
未来一周城市天气预报↓
23日下午
安徽发布地质灾害气象预警预报山洪灾害气象预警
双预警
请千万注意防范!
高速路况信息
(截至6月24日10:00)
问
返程路上如何避堵?
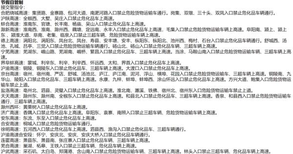
一、管制信息
临时管制:
接交警指令,受其他原因影响:
芜合高速:雍镇、芜湖北、凌家滩入口禁止危化品车辆、三超车辆上高速。(6月24日9:00管制开始)
天天高速:无为入口禁止危化品车辆、三超车辆上高速。
收费站管制:
受雨天影响:
沪武高速:采石矶、太白岛、郑蒲港、含山南入口禁止危险货物运输车辆、三超车辆上高速。
济广高速:霍山,大别山东入口禁止危险货物运输车通行。
节假日管制:
受施工等影响,管制信息:
合肥绕城高速:金寨路、包河大道、集贤路入口禁止渣土车上道(空车除外)。
京台高速合安段:方兴大道、严店、舒城入口禁止运输渣土的车辆上道(空车除外)。
合安高速:安庆大桥入口禁止危化品车上道。
二、施工信息
施工信息:
界阜蚌高速:蒙城、利辛东、太和入口超宽车道地磅改造项目施工,封闭入口超宽车道,预计6月28日结束。
封闭施工信息:
三、服务区、加油站停业
宁芜高速:太白服务区出入口封闭,预计12月30日结束。
济广高速:双向花园服务区加油站改造施工,施工期间加油站无法加油,预计施工结束时间7月12日23:59。
四、其他信息
施工信息:
蚌明高速:因明光至蚌埠段改扩建明西互通施工,明光西收费站封闭施工,预计9月9日结束。
蚌五高速:浍南、蚌埠东入口每日23:30至次日6:00禁止危化品车上道,每日1:30至5:00禁止大客车上道。
滁宁高速:黄泥岗收费站往南京方向出口封闭,预计7月31日结束。南京往滁州方向滁州北出口匝道封闭施工,预计7月31日结束。滁州北入口往蚌埠方向匝道封闭施工,预计7月31日结束。
节假日管制:
铜商高速:铜陵北入口禁止三超车、危化品车禁止上高速
宁洛高速蚌明段:蚌埠北、小岗村、明光东入口禁止危险货物运输车上高速。
宁洛高速滁宁段:三界、黄泥岗、滁州北、汊河新区、曹庄入口禁止危化品车辆、三超车辆上高速。
凤阳支线:刘府、凤阳、凤阳东入口禁止危化品车辆、三超车辆上高速。
蚌五高速:浍南、蚌埠东入口禁止危化品车辆通行。
明合高速:苏湾、夏阁入口禁止危化品车辆上高速。(06月22日00:00—06月25日08:00)。
无为南和无为西收费站入口危化品车和三超车禁止上高速。
安全提示
问
返程路上有哪些注意事项?
注意天气情况。驾车返程及时关注天气预报,提前安排好返程时间和路线,尽量避开返程高峰,保证充足休息,尽量减少夜间驾驶。
注意车况。返程前,请提前对车辆进行检查,发现异常,一定要检修,不要驾驶“带病车”。
不疲劳驾驶。长途驾驶要保持精力充沛,驾驶人要保证休息时间,睡眠充足,最好有多名驾驶人,切莫疲劳驾车。
不超速。超速行驶可能引发交通事故,请提前规划好驾车返程时间,避免因急于赶路而超速行驶。车速越快,制动距离越长。
驾车不分心。驾驶车辆接打电话发生事故的风险是正常驾驶的4倍。驾车返程途中,请集中精力,不要分心驾驶。
系好安全带。规范使用安全带,发生交通事故时减轻伤害。小长假返程,请系好安全带的同时提醒同乘人员系好安全带;为儿童选用合适的儿童安全座椅,不要抱着儿童乘车或让儿童乘坐、站立在副驾驶位置。
不搭超员车。假期临近尾声,返程人员增多,为了安全,请拒绝搭乘超员超载车辆,也不要搭乘客货混装车辆。
牢记九字决。高速上车遇故障或事故,一定牢记“车靠边、人撤离、即报警”这9个字,只要车能动,立即移到应急车道,车不能动的,摆放好三角警示牌后,人员应立即撤离到路外或路边安全地带,不要人站在行车道上争论、打电话。
请广大车主服从交警指挥
安全文明驾驶
安徽交警提醒
广大驾驶人
返程遇雨行车一定要
轻打方向,缓踩刹车
提高警惕,切不可疏忽大意
高速行车若遇雨雾天气
请务必牢记六字
“降速、控距、亮尾”
车行高速突发故障或发生事故
请务必牢记九字
“车靠边、人撤离、即报警”
素材丨综合安徽气象、安徽高速路况等
来源: 阜阳交通广播




