近日,有网传消息称,广西南宁二中可以带宠物去学校。此消息一出,立马引来网友热议。网友纷纷点赞“这是什么神仙学校!”并直呼“羡慕”,也有网友认为“这才是教育应有的样子。”
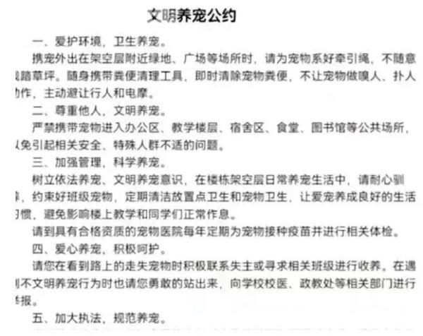
网传信息显示,在聊天群中,群主发了一条“萌宠在校园”的信息,并“@全体同学”即将开学,与其挂念着家里的鹦鹉、小乌龟、小猫咪、汪星人等等爱宠,不如带它们一起来上学,让萌宠在美丽校园安家。同时,发布了“宠物入校证”和“文明养宠公约”,倡导卫生、文明、科学、规范养宠。
信息显示
给宠物打好预防针,带上入校证件“户口”,配个“小房子”,可以安置在每栋教学楼的架空层。严禁携带宠物进入办公区,教学楼宿舍区等公共场所。同时,规定宠物放出“房子”的遛弯时间,遛弯时要系好牵引绳,随身携带粪便清理工具,不让宠物做嗅人、扑人动作。
“这并不是老师的想法,是孩子们经过民意调查,想恢复学校的传统文化。”2月9日中午,南国今报记者联系上了南宁二中政教处的老师。该老师称,孩子们听以前的学长学姐提起,2008年学校的湖里就有天鹅、绿头鸭,还养有兔子等,当时也是由各班级分养。
如今,疫情政策放开,孩子们就想着能否带着宠物进校园。于是,学生写了相关申请交给学校,包括养宠的公约、管理政策等。学校看了之后认为,学生想得比较周到。综合考虑孩子的愿望,这么美丽的校园也可以给小动物一个生存的空间,于是同意了。
南宁二中凤岭校区。来源南宁二中官方网站
“一个班级只能养一个班宠。”该老师说,该活动只在条件适合的高中部凤岭校区开放。目前,已经有班级提出了申请,申请的动物包括金鱼、乌龟、鹦鹉、兔子等,学校还在严格审核中。宠物“入住”后,学生负责日常喂养、清洁等,保洁员也会对架空层等区域进行消杀。
南宁二中凤岭校区。来源南宁二中官方网站
南宁二中很关注学生的心理问题。该老师提到,养宠物可以让孩子在忙碌地学习中放松身心,还可以锻炼孩子的爱心、责任心,对孩子人格、情商、劳动能力等培养也将起到重要作用。
记者廖艳明
来源: 南国今报




