昨日济南市云量较多
阳光温柔地洒向大地
气温小幅下降
13时
大部地区气温降到6~10℃之间
雨夹雪天气将来“串场”
随着新一股冷空气东移南下
这两天济南市气温依然“精神不佳”
8日最高气温8℃左右
9日最高气温4℃左右
除了降温还将有雨雪天气上岗
济南市气象台预计
8日夜间到9日白天阴有雨夹雪
降水概率65%
9日夜间多云
10日天气转好阳光相伴
气温调头回升
最高气温升到10℃左右
2月济南市冷空气活动仍频繁
气温起伏
请小伙伴们关注临近预报
及时增减衣物,谨防感冒哦
济南近期天气预报
未来七天有两次雨雪天气过程。
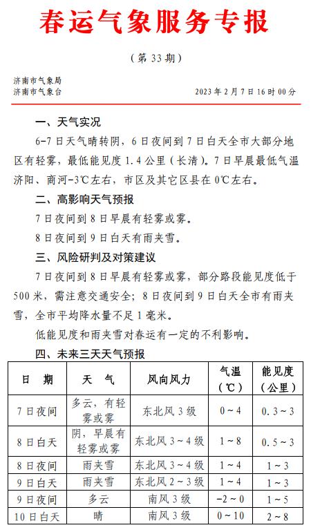
7日夜间到明天白天多云转阴,夜间到明晨有轻雾或雾,东北风2~3级增强到3~4级,明晨最低气温济阳区、商河县、南山区、起步区-4℃左右,市区及其它区县0℃左右,明天最高气温8℃左右。森林草原火险气象等级3级,较高火险,森林草原火险气象等级较高,须加强防范。一氧化碳中毒气象潜势偏高,提醒使用煤炭和燃气取暖的人们注意居室通风,注意预防煤气中毒。
明天夜间到9日白天阴有雨夹雪,降水概率65%,9日夜间多云,东北风转南风3级,最低气温济阳区、商河县、南山区、起步区-2℃左右,市区及其它区县1℃左右,最高气温4℃左右。
10日晴间多云,南风2~3级,最低气温济阳区、商河县、南山区、起步区-5℃左右,市区及其它区县-2℃左右,最高气温10℃左右。
11日多云转阴,夜间有小雨,南风夜间转北风3~4级,气温变化不大,最高气温12℃左右。
12日阴有小雨转小雪,北风4~5级阵风7~8级,气温明显下降。
13~14日多云转晴,北风3~4级减弱到2~3级,最低气温-4℃左右,最高气温4℃左右。
平 安 春 运
7日夜间到8日早晨
济南市有轻雾或雾
部分路段能见度低于500米
8日夜间到9日白天
全市有雨夹雪
低能见度和雨夹雪
对春运有一定的不利影响
需要注意交通安全
9日左右,我国中东部将迎今年来范围最大、强度最强的降水过程,雨雪波及超29个省市区。本轮降水过程中,北方多地降水相态复杂,需警惕道路结冰、积雪对交通出行的影响。同时,南方多地雨势增强,江西、湖南等地局地有暴雨。
大雾天气行车注意事项
禁行:按照公安部有关规定,雾天能见度小于50米时,公安机关可采取局部或全路段封闭高速公路的交通管制措施,除执行任务的警车和高速公路救援专用车辆外,其他机动车辆禁止驶入高速公路。能见度在200~500米时,机动车驾驶员就必须谨慎驾驶。
运用车灯:要注意充分利用各种车灯提高能见度,在行车中应该打开防雾灯、尾灯和前照灯(近光)。雾灯灯光为黄色,穿透雾气的能力较强,必要时请开启应急灯。
适时停靠车辆:因大雾的影响,能见度降低至200米以下时,驾驶员看不见前车,只有依赖于前车车尾灯行进,说明已是容易出现车祸的信号。此时要特别注意自已车辆的预防措施,较安全的方法是将汽车驶向最近的服务区或过了收费站停放,如果离出口较近的话,最好的办法是驶离高速公路,到安全地带停放。
正确操纵控制车辆:雾天行车,应该将车速降至最低限速行驶,以使制动距离控制在可见的距离之内,并保持一定的车距,以防追尾相撞。能见度在300米以上的淡雾时,要稳定车速,不可猛踩油门、急刹车或急打方向,注意道路标志。能见度在150~300米范围之内时,车速应适当降低至60公里/小时以下,行车间距也控制在150米以上。若能见度已经降低至50~150米范围内的浓雾天气,则应将车速控制在40公里/小时。若能见度已降低至50米以下,则应采取紧急避险措施。
媒体了解:应注意收听广播,及时掌握路况及高速公路交警的管控信息,遇到大雾天气,尽量不要上高速公路。已在高速公路上的车辆,应在就近的出口处驶离高速公路,选择安全的地带停车。
今日上下班天气预报
7:00~9:00 多云,东北风3级,气温2℃左右;
11:00~14:00 多云转阴,东北风3~4级,气温6~8℃;
17:00~19:00 阴,东北风3~4级,气温5℃左右。
出行与生活提示
晨练指数 2级,适宜室外晨练。
晒衣指数 2级,适宜室外晒衣。
紫外线 2级,紫外线较弱,对人体皮肤危害不大,一般不用采取防护措施。
森林草原火险气象等级 3级,较高火险,森林草原火险气象等级较高,须加强防范。
一氧化碳中毒气象潜势等级 偏高,提醒使用煤炭和燃气取暖的人们注意居室通风,注意预防煤气中毒。
舒适度 -2级,凉,人感觉不舒适。
能见度 一般。
感冒指数 2级,天气条件比较容易使人感冒。
雨伞指数 1级,出现降水的概率极小,不需要带雨伞。
综合 :济南气象、中国气象报社
来源: 909fm



