先涨价,再降价,这个老套的价格套路又在“双十一”当天登上热搜。今年中招的是国民品牌波司登。
一件9月份券后979.28元的羽绒服,在“双十一”实际卖979元,一顿打折+满减的操作猛如虎,客户省下两毛八,对于专门等“双十一”价格的消费者来说,确实有点伤感情。
这种现象为什么每年都会出现?这算价格欺诈吗?消费者怎么做能在价格博弈中胜出?
11月2日,浙江义乌进出口商品迎来“双十一”购物节物流高峰,当地综合保税区和邮政物流中心大量包裹在运输和流转。中新社记者 王刚 摄
这个套路为何年年有?
“双十一”商家“先涨价再降价”的老套路为何每年都会出现?北京市京都律师事务所合伙人常莎对国是直通车称,究其原因,既是政策的不到位也是监管出现了问题。
商家之所以敢如此操作,第一由于风险小,消费者对某一件商品价格的变化有所察觉往往是因为长期关注。大部分消费者可能并没有察觉到商品价格的上涨,即使察觉到也没有相关证据向有关部门进行举报。
第二由于代价小,《价格违法行为行政处罚规定》第七条的规定了利用虚假的或者使人误解的价格手段,诱骗消费者的行政处罚,但处罚力度相对较小,使得部分商家愿意冒险涨价。
价格博弈无处不在
浙江大学国际联合商学院数字经济与金融创新研究中心联席主任、研究员盘和林在接受国是直通车采访时指出,价格博弈无处不在,“双十一”涉及到如此多的商品,商家的折扣高低、诚意多寡,本就没有量化标准,所以“价格欺诈”的帽子也不能乱扣。
“价格欺诈”认定的核心是掩盖真实信息。比如先涨价后降价的行为,比如实际支付价格高于宣传页折扣价,比如显著引发消费者误解的价格展示。其核心是诱导、误导定价行为导致的价格信息不对称。
就波司登的个案,有人认为其有两毛八的降价,虽然很少也是降价,所以很难定义为“价格欺诈”。但如果证明其有先涨价后降价,或者在页面上发布误导消费者降价信息的行为,其行为被判定为“价格欺诈”也是有可能的。
今年4月份,国家市场监督管理总局曾发布2022年第56号令——《明码标价和禁止价格欺诈规定》。第十七条明文规定:“经营者无合理理由,不得在折价、减价前临时显著提高标示价格并作为折价、减价计算基准。”《规定》将虚假折扣、减价列入“价格欺诈”的范畴。商家玩先涨后降的价格把戏很可能触犯了相关规定,若顾客维权,商家很有可能付出惨痛代价。
官方怎么说
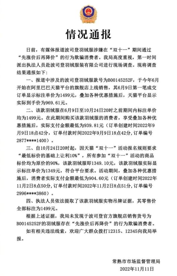
常熟市市场监督管理局11日对此有所回应,表示已第一时间派出执法人员赴波司登羽绒服装有限公司进行现场调查。
列举四项证据后,常熟市市场监督管理局认为:我局未发现于波司登官方旗舰店销售货号为 B00145252F的羽绒服存在“先涨价后再降价”的行为欺骗消费者。
破除价格欺诈应该这么做
虽然已有官方回应,但不少消费者仍然愤愤不平,有网友评论认为:“一下子觉得抢到的不香了”“数学斗不过、套路学不会、只能不买了”“不想搞活动其实可以不搞”……
有时候,“营销套路”和“价格欺诈”只有一线之隔。要买得明白,还是要靠消费者自己擦亮眼睛。
盘和林表示,破除“双十一”的价格欺诈,需要提高消费者在“双十一”的议价能力。
盘和林指出,电商平台目前只能通过拉长价保时间的方式来有限保护消费者。对于消费者来说,首先大部分消费者没有某款产品的历史信息,即便有,商家也可以通过更换链接和复杂的搭售、优惠设置来掩盖价格真相。就是这种信息不对称导致“双十一”定价问题屡见不鲜。
对于平台而言,未来可以尝试公开某些商品的历史价格曲线,让价格信息更加透明,这有利于同质化商品之间开展价格竞争,从而为消费者创造实惠。
对于消费者而言,盘和林说,第一,消费者可以抱团提高议价能力。当前营销领域的带货主播、博主等KOL需要去帮消费者做这件事。大部分带货主播和博主都是为商家站台,但主播的真正老板应该是粉丝、消费者,想要做大做强,主播的定位要改变为消费者的代言人,头部直播带货主播要以海量粉丝群体为基础,去和商家谈判,以自己流量优势压低商品售价。
他认为,能够为消费者带来实惠的头部主播是有存在必要的。我们不要将商家看得“弱不禁风”,至今也没见过哪家企业因为打折而破产。
第二,消费者要信息共享和主动维权。诸如今年“双十一”的波司登事件,消费者把这个信息分享出去,以顾客自己的选择来赏善罚恶。
盘和林还说,消费者获得实惠对经济是有益的。真正让生意难做的不是价格竞争,而是需求减少。“双十一”提供实惠的同时,也是在拉动需求,但谁也不是傻子,如果没有性价比加持,反而不利于提振消费。“双十一”要真实惠,商家和顾客都要带着满满诚意,才能生意兴隆,日进斗金。
避免价格欺诈,消费者应该怎么做?
常莎建议,第一,消费者在消费过程中有意识地保存好证据,例如购买凭证、沟通记录、商品快照界面截图等。
第二,消费者不要迷信“双十一”的所谓“价格优势”,购买前最好能提前了解价格走势,做到心中有数,不要单纯相信低价宣传而盲目跟风下单。
第三,消费者应保持头脑清醒,货比三家;要仔细阅读商场促销活动的具体规则、时限等内容,根据自身情况合理购买,切勿因打折而盲目选购,做到明白、理性消费。
原标题:《一顿操作猛如虎,最后便宜两毛八,波司登这种价格套路怎么破?》
来源:国是直通车(杨宏伟)
来源: 中国新闻社

