关于做好石家庄市2022年中考填报志愿及有关招生录取工作的通知
各县(市、区)招委、教育局,各有关学校:
根据《石家庄市招生委员会关于做好2022年普通高中学校招生管理工作的通知》和《石家庄市教育局关于做好2022年中等职业学校招生管理工作的通知》要求,现将我市2022年中考填报志愿及有关招生录取工作安排如下,请遵照执行。
一、填报志愿
(一)填报时间
2022年7月4日上午9:00至7月7日上午 9:00。
(二)填报范围
报考各类高中阶段学校以及在我市招生的市域外民办普通高中学校的中考考生。
(三)组织实施
各县(市、区)教育局要加强组织领导,各招生考试部门、各学校要设立中考咨询服务站,要向社会公开咨询电话,为广大考生及时提供咨询服务。
1.填报志愿前,各初中学校要再次组织考生认真学习《石家庄市2022年高中阶段学校招生录取工作实施方案》、《石家庄市2022年中考招生简章》、《考生填报志愿须知》、《填报志愿操作流程》等有关文件和规定,帮助考生准确理解中考招生政策,填报志愿流程,指导考生合理填报各批次志愿。
2.填报志愿期间,各初中学校要为考生,尤其是为农村考生提供良好的网报环境和指导服务。首次纳入“中招服务平台”招生的县区普通高中学校与普通中职学校,要做好考生志愿填报的咨询服务和技术指导工作,做好“自主招生阶段”与“平台统一招生阶段”的政策解读与宣传工作,使广大考生“应知尽知,应报尽报”。
(四)注意事项
考生志愿是考生本人升学意愿的真实表达,是投档及录取的重要依据。在志愿填报前,各初中学校要提醒考生注意以下几方面内容。
1.考生应提高信息安全意识,保护好登录密码,对所填报的志愿内容和填报操作负责。
2.填报前应通过市教育局官方网站、市教育考试院官方网站以及《石家庄市2022年中考招生简章》,充分了解招生政策、招生范围、招生计划等相关信息。
3.须使用IE11、Edge、谷歌浏览器登录石家庄市教育考试院官方网站:www.sjzjyksxx.com.cn进行填报, 其它浏览器、手机、平板电脑移动终端不予支持。
4.考生须在7月4日上午9:00至7月7日上午 9:00期间进行志愿填报及修改。志愿填报系统关闭以后所有考生不得再填报及修改志愿,所有信息以网上填报为准。
5.考生忘记登录密码的,需要通过报名时填写的手机号接收短信验证码,凭短信验证码找回密码。
6.要确保手机号码准确有效。考生如果无法正常接收系统发送的短信验证码,或因为其他原因需要修改手机号的,要及时联系所属县(市、区)招办,凭有效证件修改手机号码。
二、招生录取
(一)政策依据及实施
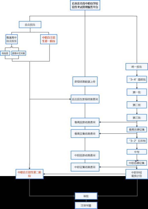
2022年中考招生录取工作依据《石家庄市招生委员会关于印发石家庄市2022年普通高中学校招生管理工作的通知》和《石家庄市教育局关于做好2022年中等职业学校招生管理工作的通知》要求,按照《石家庄市2022年高中阶段学校招生录取工作实施方案》的规定,通过“中招服务平台”实施完成。
(二)组织新生报到
录取结束后,各招生学校通过“中招服务平台”下载《新生录取名单》,并按要求做好新生报到组织工作。
(三)分配生公示
公办河北省级示范性普通高中学校的分配生录取分数线及录取名单,要在考生所在初中学校公示一周,接受考生、家长监督。
三、有关要求
(一)市区以外的17个县(市、区)普通高中学校录取最低控制分数线确定后,务于7月3日上午10:00前报市教育考试院统一公布。
(二)市区以外的17个县(市、区)所属普通高中学校的特长生或专业班招生录取结果,务于7月8日前,通过“中招服务平台”上传。
(三)普通高中学校特殊班级招生录取结果,务于7月8日前通过“中招服务平台”上传,并将协议书报市教育考试院。
(四)中等职业学校自主招生录取确认工作,务于7月8日前完成。各学校发放正式通知书后已被录取的考生,不再参与后续阶段录取。
石家庄市招生委员会办公室
2022年7月2日
2022年中考考生志愿填报须知
考生志愿是考生本人升学意愿的真实表达,是投档及录取的重要依据。在志愿填报前考生一定要注意以下几方面内容。
1、考生应提高信息安全意识,保护好登录密码,对所填报的志愿内容和填报操作负责。
2、填报前应充分了解招生政策、招生范围、招生计划等相关信息。
3、要积极参与全市中考志愿填报模拟演练,提前熟悉批次设置,志愿设置,学校类别。
4、须使用IE11、Edge、谷歌浏览器登录石家庄市教育考试院官方网站:www.sjzjyksxx.com.cn进行填报, 其它浏览器、手机、平板电脑移动终端不予支持。
5、考生忘记登录密码的,需要通过报名时填写的手机号接收短信验证码,凭短信验证码找回密码。
6、要确保手机号码准确有效。考生如果无法正常接收系统发送的短信验证码,或因为其他原因需要修改手机号的,要及时联系所属县区招办,凭有效证件修改手机号码。因手机号码错误造成后果的由考生本人负责。
石家庄市教育考试院
2022年7月2日
2022年中考录取阶段流程图
转自丨石家庄市教育考试院
来源: 石家庄广播电视台
