来陕返陕不落实“三天两检”要求
将被赋灰码
日前,记者从西安火车站了解到,目前车站加强外防输入管控措施,严格落实“四个筛查、四个登记”措施,全要素掌握各类信息,确保情况明、去向清、底数实。同时,对火车站公共区域进行一天6次基本消杀,在此基础上对重点旅客进行跟踪消杀。
根据“五一”假期西安市最新疫情防控要求,来陕返陕人员到达西安站后都可以现场免费进行一次核酸采样。到达居住地后,要第一时间向所在社区报备,并落实“三天两检”要求(即72小时内完成两次核酸检测,第1次和第2次核酸检测需要间隔24小时以上)。如未按时进行核酸检测,会影响后续出行。
陕西一码通系统也相应上线了“来陕返陕预填报”和“灰码+弹窗”功能,来陕返陕人员在抵陕前,提前使用陕西一码通小程序进行填报,如没有及时落实“三天两检”要求,会被赋予灰码,无法乘坐地铁、公交等公共交通工具,也无法进入大型综合性商场,公共娱乐休闲餐饮场所。
如果出现灰码的情况也不必担心,及时按“三天两检”要求进行核酸检测,陕西一码通会根据核酸检测结果进行解码处理。如果遇到没有及时解码的情况可以直接在陕西一码通小程序进行码色申诉,或者拨打12345热线等专人进行处理。
西安多区最新通知:正常开展!
近期
陕西省本土疫情平稳
省外输入风险较高
疫情防控压力仍较大
因此常态化防控工作不可懈怠
接种新冠疫苗是抗击新冠肺炎疫情
最有效的防控措施之一
这两天
西安多区发布通知
五一假期期间
正常开展新冠病毒疫苗接种工作
西安市雁塔区:
五一假日期间,雁塔区新冠病毒疫苗接种“不打烊”!58家接种门诊正常接种,线上线下均可预约接种。具体点位如下↓↓↓
西安市莲湖区:
西安市莲湖区发布消息,五一假期期间,莲湖区新冠疫苗接种工作正常开展,所有接种点位不休假!
西安市灞桥区:
日前,西安市灞桥区发布了“五一”假期期间,灞桥区新冠疫苗接种单位的基本信息。请符合接种条件的人员及时接种新冠疫苗↓↓↓
*接种服务时间如有变动另行通知
西安市曲江新区:
日前,西安曲江新区在商场、景区周边设立了3个接种点,让你逛街就能打疫苗!
这三个疫苗接种点分别是
1.西安雁塔曲江强森医院综合门诊
地址:曲江新区曲江池南路与曲江饮食街T字路口东南角
2.曲江新区西安美术馆疫苗接种点
地址:曲江新区雁南一路(大唐不夜城)西安美术馆内
3.曲江新区芙蓉新天地疫苗接种点
地址:芙蓉西路东150米芙蓉新天地8号楼一层
除了以上三处疫苗接种点,曲江新区10处疫苗接种点位,“五一”假期期间同样疫苗接种“不打烊”,符合条件的人群可就近前往接种门诊接种新冠疫苗↓↓↓
曲江新区序贯加强免疫接种点
曲江新区阳光城社区卫生服务站
地址:曲江新区黄渠头三路118号
接种时间:周一至周日09:00—20:00
曲江新区新冠疫苗接种点位
1.荣华·拿铁城疫苗接种点
地址:曲江新区雁塔南路318号荣华国际大厦B座
接种时间:周一至周日09:00—20:00
2.西安雁塔曲江强森医院综合门诊
地址:曲江新区曲江池南路与曲江饮食街T字路口东南角
接种时间:周一至周日09:00—20:00
3.曲江强森星童医院
地址:曲江新区新开门北路路东,唐城墙遗址公园九区
接种时间:周一至周日09:00—20:00
4.西安雁塔慈益医院
地址:曲江新区翠华南路808号(科泰大厦一至三层)
接种时间:周一到周日8:30—18:00
5.曲江新区西安美术馆疫苗接种点
地址:曲江新区雁南一路(大唐不夜城)西安美术馆内
接种时间:周一至周日09:00—20:00
6.曲江大华社区公园疫苗接种点
地址:曲江新区大华社区公园南门内
接种时间:周一至周日09:00—20:00
7.曲江新区芙蓉新天地疫苗接种点
地址:芙蓉西路东150米芙蓉新天地8号楼一层
接种时间:周一至周日09:00—20:00
8.曲江新区阳光城社区卫生服务站(可接种儿童:3—11岁)
地址:曲江新区黄渠头三路118号
接种时间:周一至周日09:00—20:00
9.曲江新区南湖艺境社区卫生服务站(可接种儿童:3—11岁)
地址:曲江新区春临东街77号
接种时间:周一至周日09:00—20:00
10.曲江安仁医院(可接种儿童:3—11岁)
地址:曲江新区北池头二路与芙蓉东路交叉口西南角
接种时间:周一至周日09:00—20:00
西安市高新区:
五一节假日期间,高新区防疫工作依然持续进行,所有新冠疫苗接种点位的接种工作正常开展。
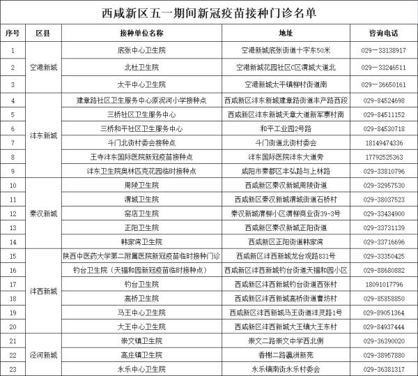
西咸新区:
五一节假日期间,西咸新区疫苗接种工作“不打烊”,确保疫苗接种工作的持续性。
当然,接种疫苗之后
我们仍要继续做好个人防护
接种新冠病毒疫苗后
需要48小时后方可进行核酸检测
避免体内有未降解的新冠病毒疫苗株核酸片段
可能导致检测阳性结果!
综合:陕视新闻、雁塔融媒、曲江新区、西咸新区等
来源: 群众新闻网







