今天,厦门多区发布
随迁子女积分入学办法实施细则
家长们赶紧来看!
厦视新闻
湖里区
积分入学实施细则
为贯彻落实《厦门市教育局关于印发厦门市2022年秋季小学招生工作意见的通知》(厦教发〔2022〕23号)的精神,完善湖里区义务教育阶段学校的招生办法,2022年湖里区坚持“量力而行、尽力而为”的原则,按照国家规定的班生额标准提供学位,采取积分入学和电脑派位相结合的办法,科学合理、公开公平地开展进城务工人员适龄随迁子女(以下简称随迁子女)就读湖里区小学一年级的工作,具体实施细则如下:
积分入学基本条件
申请参加湖里区积分入学的随迁子女必须同时符合以下基本条件:
(一)随迁子女应年满六周岁,即2015年9月1日至2016年8月31日期间出生。
(二)随迁子女父(母)持有在有效期内的居住地住址在湖里区的福建省居住证。
(三)随迁子女父(母)报名前在湖里区连续居住6个月以上,即2021年11月1日-2022年4月30日必须在湖里区居住。
积分计算方法
随迁子女小学积分入学按务工社保积分58分、稳定居住积分57分两个项目计算积分,满分为115分。具体积分项目和分值如下:
(一)务工社保积分,本项满分58分
1.随迁子女父(母)(主申请方)在工作单位参加厦门市社会保险累计每满一年(12个月)积4分,不足一年的,按实际月份/12个月*4分计算得分,以按时缴交的月份累计计算,补缴的月份不纳入计算,本项满分48分。
2.随迁子女父母双方均在厦门居住(副申请方需在2022年4月30日前有在厦居住记录或暂住记录,且当前有效)、务工和参加社会保险的,可以一方作为主申请方计算积分,另一方作为副申请方。副申请方在厦参加社会保险的年限按每满一年(12个月)积2分,不足一年的按实际月份/12个月*2分计算得分,以按时缴交的月份累计计算,补缴的月份不纳入计算,本项满分10分。
(二)稳定居住积分,本项满分57分
1.随迁子女父(母)(主申请方)在厦门市居住累计每满一年(365天)积2分,不足1年的,按照实际天数/365天*2分计算得分,本项满分24分。
2.随迁子女父(母)在湖里区购置符合成套居住条件的商品住房(房屋用途应为“住宅”)并实际入住,且其父(母)所占房屋产权的比例合计超过50%(不含50%)的,积24分。拥有多套房产的按其中一套计算。
3.随迁子女父(母)一方(主申请方)居住地与社会保险缴交单位注册地均在湖里区的,累计每满一年(12个月)积1分,不足12个月的,按符合条件的实际月份/12个月*1分计算得分,以社会保险按时缴交的月份累计计算,补缴的月份不纳入计算,本项满分9分。
说明:在湖里区购置超过50%(不含50%)产权比例的符合成套居住条件的商品住房(房屋用途应为“住宅”)的随迁子女父(母),可凭借其本人(或配偶)在湖里区购买房屋的产权证登记时间与其办理居住证(或暂住证)的时间合并计算在厦居住时间。以产权尚在随迁子女父(母)名下的房屋计算,已经出售或变更产权归属的不纳入计算。
同分排序
总积分相同的随迁子女,依次按以下项目积分进行同分排序:购房、社保年限、居住年限。若按上述项目同分排序后积分名次仍相同的,则排名并列,电脑派位时按随机的原则进行派位。
工作程序
(一)实名注册,网上报名
(4月18日-4月27日)
符合参加湖里区积分入学基本条件的随迁子女需在报名前登录“i厦门”一站式综合服务平台(https://ixm.xm.gov.cn/)或关注“i厦门”微信公众号进行实名注册,并于4月18日-4月27日期间在“i厦门”一站式综合服务平台的“积分入学”栏目或通过“i厦门”微信公众号进行网上报名,填写准确的个人信息。逾期未进行网上报名的,均视为自动放弃在我区参加积分入学的资格。
(二)系统审核,计算积分
(5月31日前)
积分入学报名系统根据申请人填报的个人信息自动调取申请人的居住、缴交社会保险等信息进行审核并试算积分。
(三)公布积分试算结果,积分确认
(6月21日前)
湖里区教育局将于6月初公布积分试算结果及积分确认方式。具体积分试算结果公布时间及积分确认方式和时间段将在湖里区政府网站和“湖里教育”微信公众号公布。积分确认时间段以积分确认公告为准,逾期未进行积分确认的,均视为自动放弃在我区参加积分入学的资格。
(四)公示积分
(6月30日前)
6月30日前,区教育局公示经审核符合条件的随迁子女的入学积分,公示期5个工作日,接受监督。随迁子女家长如对积分计算有异议的可在公示期内向区教育局等相关部门提出复核的申请,逾期不予受理。若对积分入学工作有其他异议的,可向中共湖里区委教育工委或厦门市教育局基础教育处投诉反映。
(五)公布积分全区排名位次及学位情况
(7月23日前)
7月23日前,区教育局公布本区招收符合条件随迁子女的公办与民办小学名单、招生名额和经审核符合积分入学基本条件的随迁子女入学积分在全区的排名位次。
(六)填报志愿
(7月27日前)
7月27日前,经审核确认符合条件的随迁子女进行网上志愿填报,逾期未填报视为自动放弃在我区参加积分入学的资格。
(七)派位入学
(7月30日前)
7月30日前,区教育局按照“积分优先、遵循志愿”的原则,对符合条件的随迁子女根据积分排序位次和填报的志愿顺序,以电脑派位的方式派入我区的公、民办小学,派完学位为止。派位结果向社会公布。电脑派位结果查询时间和方式将通过“湖里教育”微信公众号另行通知。
(八)派到公、民办学校的随迁子女注册报名
(7月31日前)
7月31日前,派到公、民办学校的随迁子女请携带户口本原件和复印件等相关材料到所派学校领取入学通知书,具体时间和相关要求将通过“湖里教育”微信公众号另行通知。
积分入学工作要求
(一)随迁子女积分入学纳入教育系统信用体系建设内容,随迁子女申请积分入学不需要提交在厦居住、缴交社保等书面证明材料,只需在规定时间内进行网上报名,填写个人信息,必须保证所填写的信息真实有效,一经查实有弄虚作假行为的,将取消其按本实施细则在我区参加积分入学的资格,同时将其父(母)列入失信人员名单。
(二)随迁子女申请积分入学,主副申请人均须为随迁子女的法定监护人(父亲或母亲),若查实申请人不是随迁子女的法定监护人,将取消其按本实施细则在我区参加积分入学的资格,同时将相关人员列入失信人员名单。
(三)湖里区教育局坚持“量力而行、尽力而为”的原则,按照国家规定的班生额标准提供学位,按照积分高低,遵循志愿,实施电脑派位,接受社会监督。不符合积分入学条件或积分较低未被派入我区公民办学校的随迁子女应及时回户籍地报名入学。
(四)严禁在全国学籍系统已建立学籍的随迁子女参加湖里区积分入学,一经发现立即取消其入学资格。
(五)积分计算、电脑派位工作接受中共湖里区委教育工委和社会的监督。对积分入学工作中出现的违规违纪行为,将给予严肃查处。
(六)进城务工人员随迁残疾适龄子女可参与积分入学,派入学校不得拒绝接收,特殊教育学校根据学生评估情况和学位情况,依申请按照积分高低接收。
(七)受新冠肺炎疫情影响,招生工作相关时间和安排如进行调整将再行通知。参与积分入学随迁子女家庭居住、务工、社保等计算办法,按照相关部门规定执行。
(八)本细则由湖里区教育局负责解释,自发布之日起执行,仅适用于2022年。
积分入学招生指南
第一部分
积分入学的申请
01:在湖里区申请积分入学的条件是什么?
答:
2015年9月1日至2016年8月31日期间出生的年满六周岁且同时符合以下2个条件的随迁子女有资格在湖里区申请积分入学,不足龄儿童、超龄儿童和已经在其他地方入学取得小学学籍的学龄儿童均不能申请。
1.随迁子女父(母)持有在有效期内的居住地住址在湖里区的福建省居住证。
2.随迁子女父(母)报名前在湖里区连续居住6个月以上,即2021年11月1日-2022年4月30日必须在湖里区居住。
02:我之前一直按时缴交社保,但2020年至今由于新冠肺炎疫情原因务工单位没有及时缴交,中间断掉了,现已补缴,请问这样会影响积分入学的社保积分吗?
答:不影响
受新冠肺炎疫情影响于2020年1月-2022年3月务工单位因无法及时缴交社保导致中断的,社保补缴后,积分系统为其认定为正常缴交,视为其补缴后的月份连续有效。
03:在湖里区申请积分入学报名的时间和方式是什么?
答:
2022年,我区积分入学采用网上报名的方式,符合条件的随迁子女可于4月18日—4月27日在“i厦门”一站式综合服务平台(https://ixm.xm.gov.cn/)的“积分入学 ”栏目或通过“i厦门”微信公众号进行网上报名,逾期未进行网上报名的,均视为自动放弃在我区参加积分入学的资格。
注意:网上报名前,家长必须用电脑登录“i厦门”一站式综合服务平台或手机关注“i厦门”微信公众号(ixm0592)进行实名认证(中级)。实名认证不用等到网上报名平台开放才做,现在就可以先做实名认证。具体实名认证操作方法可按照“i厦门”一站式综合服务平台上的步骤逐步进行。
04:父母的户籍在湖里区,可是孩子的户籍不在湖里区,需要申请积分入学吗?
答:需要
是否需要申请积分入学是以孩子的户籍来认定的,只要是境内非岛内户籍的适龄儿童均需参加积分入学。
05:孩子跟母亲在一个户口本,与父亲不同户口本,父亲可以作为孩子的主申请人申请积分入学吗?在湖里区房子的产权证上名字也是父亲的,可以加24分吗?
答:可以
需提供结婚证(在报名系统亲子关系栏按要求上传结婚证照片),父母任何一方都可作为主申请方,同时孩子父母任何一方在湖里区所购符合加分条件的房产也可以加24分。
06:孩子跟父母都不在一个户口本上,在老家跟爷爷一个户口本,父母可以作为孩子的申请人参加积分入学吗?
答:可以
只需提供孩子出生时医院的出生证明即可(在报名系统亲子关系栏按要求上传出生证明照片)。
07:孩子的父母没有在厦门居住,孩子的其他亲属(比如爷爷奶奶或叔叔姑姑等)可以作为申请方申请积分入学吗?
答:不可以
随迁子女申请积分入学,申请人需为随迁子女的法定监护人(原则上为父亲或母亲)。如申请人不是随迁子女的法定监护人,将取消其在我区参加积分入学的资格,同时将相关人员列入失信人员名单。
08:在湖里区购房并取得产权证后没有办理居住证,近期才开始办理了居住证的能参加积分入学吗?
答:能参加
在湖里区购置拥有50%以上(不含50%)产权符合成套居住条件的商品住房的随迁子女父(母),若因办理居住证年限不足而达不到积分入学基本条件的,可凭借其本人(或配偶)在湖里区购买房屋的产权证登记时间与其办理居住证(或暂住证)的时间合并计算在厦居住时间,满足连续居住6个月以上的,可视为符合居住时间的基本条件。
09:2022年积分入学需要提供纸质证明材料吗?
答:
2022年随迁子女申请积分入学不需要提交纸质证明材料,只需在规定时间内进行网上报名,填写个人信息。申请人必须保证所填写的信息真实有效,一经查实有弄虚作假行为的,将取消其在我区参加积分入学的资格,同时将相关人员列入失信人员名单。
第二部分
积分入学的计算
10、2022年湖里区积分入学的积分怎么计算?
点击查看大图
11、主申请方和副申请方怎么选择,用谁的信息注册和认证i厦门账号谁就是主申请方吗?
答:
报名时必须用孩子的父亲或母亲其中一方的信息注册和认证账号,但用谁的信息注册和认证与是否是主申请方没有关系,只需在报名时填写孩子父亲和母亲两个人的信息即可。
积分系统在公布积分试算结果时会分别以两个监护人为主申请方计算出两个积分(即父亲为主母亲为副和母亲为主父亲为副),家长可以在积分确认时自行选择一方(通常选得分较高的)为主申请方进行积分确认,无需在报名时就决定和选择由谁作为主申请方计算积分。
第三部分
社保积分及计生相关问题
12、我来厦门后工作一直不稳定,没有缴交社保,可以报名吗?
答:
积分入学基本条件对社保没有要求,只要符合第一题中积分入学条件即可参加报名。
13、夫妻两个都在厦门居住和缴交社保,怎么计算副申请方的分?
答:
副申请方在2022年4月30日前有在厦居住记录或暂住记录,且当前有效,才能将副申请方在厦门缴交的社保月份进行累计算分,副申请方的社保累计满一年积2分,满分10分。
14、2022年积分入学已经取消了计生加分吗?
答:
是的,按照国家最新的计生政策,今年积分入学已取消计生加分项。
第四部分
居住积分相关问题
15、孩子需要申请积分入学,可父母是岛外户籍,无法办理居住证,怎么认定居住时间?
答:
孩子是非厦门岛内户籍,监护人是厦门市户籍(不含湖里区)的申请积分入学,监护人无法办理居住证,需要到其实际居住地的社区居委会开具居住证明来证明其在湖里区居住的年限。(居住证明社区网格化系统开具,积分入学报名系统可直接提取,无需再拍照上传。这个时间年限主要影响基本条件与居住社保同一区9分)。
另外,其在厦门居住年限的认定分为以下两类:
(一)监护人为厦门市户籍原住民
其在厦居住年限为其户口在厦门的年限,由于其为厦门市户籍原住民,基本上居住积分可以得24分满分。
(二)监护人为购房入户居民
其在厦居住年限为其户籍迁到厦门的年限与其在厦办理居(暂)住证的时间合并计算。(这个时间年限主要影响居住的24分)
16、从2016年12月开始派出所就不办理暂住证了,而是办理居住证,请问暂住证的时间也可以累计计算积分吗?
答:
2016年12月之前办理暂住证的时间可以累计计算积分,随迁子女父母申领居住证前在公安机关记录的暂住时间,与居住时间合并计算积分。
第五部分
居住社保同一区9分相关问题
17、在湖里区居住但在其他区务工和缴交社保,可以得“居住和社保同一区”的9分吗?
答:不可以得分
只有居住地和社保缴交单位注册地都在湖里区的月份,才可以累计计算“居住社保同一区”的积分,有几个月的就算几个月的积分,满12个月积1分,本项最高得9分。
18、在湖里区居住,也在湖里区务工,但公司的社保缴交地在其他区,可以加9分吗?
答:不可以得分
本项以居住地和社保缴交单位注册地来认定是否符合得分条件,社保缴交地不在湖里区的不符合本项得分条件。
19、居住地和社保缴交地在同一区的9分到底怎样认定?
答:
按照积分细则,“随迁子女父(母)一方(主申请方)居住地与社保缴交地均在湖里区的,累计每满一年积1分,本项满分9分。”以自然月为计算单位,具体认定标准如下:
1.该月有在厦登记居住并且居住地均在湖里区,不能有其他区的居住记录。
2.该月的社保为按时缴交的且社保缴费单位的注册地在湖里区。
同时满足上述2个条件的月份,积分系统才计算该月的得分,具体数据以报名系统提取到的公安、人社和市场监督管理局等相关部门的数据为准。
第六部分
购房相关问题
20、已经在湖里区购房的也需要参加积分入学吗?
答:需要
境内非岛内户籍的适龄儿童均需参加积分入学。
21、在湖里区购房,但是产权证还没有办出来,可以加分吗?
答:
在湖里区购置符合条件的新建商品住房,如因开发商的原因还未取得产权证,则须在厦门市国土资源与房产管理局有备案的《商品房买卖合同》,才能加24分,但购房时间不能与居住时间合并计算;在湖里区购置符合条件的二手商品住房,则必须取得产权证才可以加24分。
22、湖里区的房子原来是跟别人合买的,两人产权比例各占50%,得知积分入学需产权比例超过50%(不含50%)才能得分后,办理了产权比例变更,现在父母合计产权是51%了,可以加24分吗?购房时间可以合并计算居住时间吗?
答:
若过户取得新的产权证后,随迁子女的父母取得符合条件的住房产权比例超过50%(不含50%)的,可以得24分。购房时间可以合并计算居住时间,但是只能从产权比例变为51%后合并计算,之前产权比例为50%的购房时间不能合并计算。
第七部分
积分确认、排序
及电脑派位相关问题
23、自己的积分怎样查询?怎样进行积分确认?
答:
湖里区教育局将于6月初在“i厦门”一站式综合服务平台网站和“i厦门”微信公众号上公布积分试算结果并开启网上积分确认,具体时间请及时关注湖里教育微信公众号的相关通知。逾期未进行积分确认的,均视为自动放弃在我区参加积分入学的资格。
24、我的积分与别人相同,积分排名是并列吗?派位时怎么派位呢?
答:
总积分相同的随迁子女,依次按以下项目进行同分排序:购房、社保年限、居住年限。若按上述项目同分排序后积分仍相同的,则为并列排名,电脑派位时按随机的原则进行派位。
25、参加积分就能在公办学校或民办学校就学吗?如果没被派上怎么办?
答:
符合积分入学条件不一定就能派到学校。电脑派位的原则是“积分优先 遵循志愿”,即根据申请人的积分排名位次和志愿填报情况进行派位。积分高的派入公办学校的机会较大,积分较低的可能会派到民办学校或者派不到任何学校。没有被派到湖里区任何小学的随迁子女建议尽快回户籍所在地就学。
还有问题怎么办?
小编来支招!
咨询电话
湖里区招生咨询服务专线:
3372670
i厦门平台实名认证服务电话:
5051516
报名系统技术咨询电话:
5707112
电话服务时间:
4月11日-8月30日(工作日)
上午8:00-12:00,下午2:30-5:30
现场咨询窗口开放时间段:
积分入学网上报名
4月26日
上午8:30-11:30
下午2:30-5:00
积分入学积分复查和确认
6月 2 日
上午8:30-11:30
下午3:00-5:30
积分入学填报志愿
7月21日
上午8:30-11:30
下午3:00-5:30
注意:
该窗口非常驻窗口,只有在招生重点时间段开放,其他时间如有疑问请拨打招生咨询服务专线3372670。开放时间段如有调整请以具体通知为准。
地址:
湖里区招考中心(湖里区枋湖南路36号10楼办事大厅)。
公交路线:
18路、134路、7路、42路、81路、118路、68路、740路、427路至枋湖西路站,步行到湖里区招考中心。
网站及微信:
湖里区政府网站:
http://www.huli.gov.cn
请在网站“政务公开”-“教育”-“招生政策”栏目查看相关政策
湖里教育微信公众号:
hulijiaoyu2015,也可扫描下方二维码
也可扫描下方二维码
点击微信公众号下方“招生招聘”-“小学招生”标签查看相关政策
(点击可查看大图)
海沧区
积分入学实施细则
海沧区2022年秋季
小学积分入学办法实施细则
刚刚出炉!
海沧区2022年进城务工人员随迁子女积分入学
工作日程安排表
根据《厦门市教育局关于印发厦门市2022年秋季小学招生工作意见的通知》(厦教发〔2022〕23号)文件要求,为做好海沧区2022年进城务工人员随迁子女(以下简称“随迁子女”)积分入学工作,结合海沧区实际情况,制定实施细则如下:
一、基本原则
2022年,海沧区依据国家规定的班生额标准提供积分学位供符合条件的进城务工人员随迁子女申请就读。积分入学信息及时公开,根据全区学校学位情况和随迁子女在海沧区的积分排名情况,按照“积分优先、遵循志愿”的办法录取。
二、参加积分入学的基本条件
申请参加海沧区积分入学的随迁子女,必须同时符合以下基本条件:
(一)根据《义务教育法》规定,年满6周岁(即2015年9月1日至2016年8月31日期间出生)的适龄儿童方可入学(未及龄或超龄的随迁子女均不能在海沧区申请参加积分入学);
(二)随迁子女父(母)持有在有效期内的且居住地住址在海沧区的福建省居住证;
(三)随迁子女父(母)报名前在海沧区连续居住6个月以上,即2021年11月1日-2022年4月30日必须在海沧区居住,且目前仍在海沧区居住。
说明:在海沧区购置拥有50%以上(不含50%)产权的成套居住条件商品住房(房屋用途应为“住宅”)的随迁子女父(母),若因办理居住证年限不足而达不到积分入学基本条件的,可凭父(母)在海沧购买房屋登记备案的时间(登记备案时间截止至2022年4月27日)与办理居住证的时间合并计算在厦居住时间,但计算务工社保积分和稳定居住积分时不以此方法计算得分。
厦门市非海沧区户籍随迁子女要参加海沧区积分入学的,其在海沧区的居住情况应由其居住地所在的社区(村)居委会提供电子居住证明。
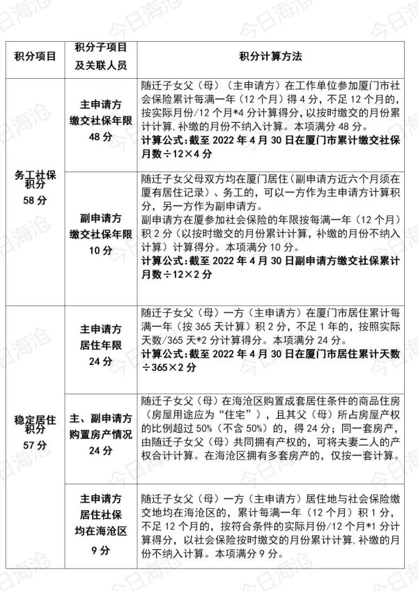
三、积分项目和计算办法
入学积分按照务工社保积分和稳定居住积分两个项目计算积分,总分115分(根据有关规定,个人生育情况不再纳入积分体系)。
(一)务工社保积分(总分58分)
1.随迁子女父(母)(主申请方)在工作单位参加厦门市社会保险累计每满一年(12个月)积4分,不足12个月的按实际月份/12个月*4分计算得分,以实际缴交月份累计得分,已申请退保、补缴的月份不予计算得分。本项满分48分。
2.随迁子女父(母)双方均在厦门居住(副申请方近6个月须在厦有居住记录)、务工的,可以一方作为主申请方计算积分,另一方作为副申请方。副申请方在厦门市参加社会保险的年限按累计每满一年(12个月)积2分,不足12个月的按实际月份/12个月*2分计算得分,以实际缴交月份累计得分,已申请退保、补缴的月份不予计算得分。本项满分10分。
(二)稳定居住积分(总分57分)
1.随迁子女父(母)(主申请方)一方在厦门市居住累计每满一年(365天)积2分,不足12个月的按实际天数/365天*2分计算得分,以实际居住天数累计得分,本项满分24分。
2.随迁子女父(母)在海沧区购置成套居住条件的商品住房(房屋用途应为“住宅”),且其父(母)所占房屋产权的比例超过50%(不含50%)的,得24分;同一套房产,由随迁子女父(母)共同拥有产权的,可将夫妻二人的产权合并计算。拥有多套房产的,仅按一套计算。
3.随迁子女父(母)一方(主申请方)居住地与社会保险缴交地均在海沧区,并在海沧区申请参加积分入学的,累计每满一年(12个月)积1分,不足一年的按实际月数/12个月*1分计算得分,以实际居住月数累计得分,本项满分9分。
四、积分排序方法
申请人总积分精确到小数点后两位数(四舍五入后),分数出现相同并列时,依次按照以下项目积分进行同分排序:是否在海沧区购房、在厦门市缴交社保年限、在海沧区居住年限。
若按上述项目同分排序后积分名次仍相同的,则按随机原则排序。
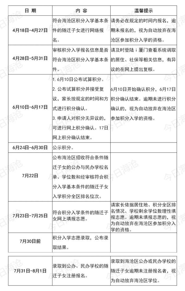
五、积分入学程序
(一)网络报名
符合参加海沧区积分入学基本条件的随迁子女可于4月18日-4月27日期间登陆“i厦门”一站式综合服务平台(网址:https://ixm.xm.gov.cn)进行网络报名,也可用手机关注微信公众号“i厦门”报名,并准确如实填写个人信息。
错过网络报名的,视为自动放弃在海沧区参加积分入学的资格,不再组织补报名。
(二)审核报名信息
4月28日-5月31日,系统根据申请人填报的信息,自动调取申请人的社保、居住、房产等信息进行审核,判断报名者是否符合2022年海沧区随迁子女积分入学条件,符合积分入学基本条件的将试算积分。
(三)积分试算与确认
6月10日,系统公布试算积分并接受复议,请随迁子女家长及时关注海沧区人民政府网站、“i厦门”一站式综合服务平台及微信公众号“i厦门”、“厦门海沧教育”的相关通知,于6月17日前进行网上积分确认。逾期未进行积分确认的,视为自动放弃在海沧区参加积分入学的资格。
(四)公示积分
6月24日-6月30日,海沧区教育局在“i厦门”一站式综合服务平台公示经审核符合条件的随迁子女的入学积分,接受监督。随迁子女家长若有异议,可在公示期间向海沧区教育局投诉反映,逾期不予受理。
(五)公布排名和学位
7月22日,海沧区教育局在“i厦门”一站式综合服务平台公布本区招收符合条件随迁子女的公办、民办学校名单、学位数及经审核符合积分入学基本条件的随迁子女入学积分全区排名位次。
(六)填报志愿
7月23日-7月25日,经审核及公示确认符合条件的随迁子女在“i厦门”一站式综合服务平台填报志愿。逾期未填报志愿的,视为自动放弃在海沧区参加积分入学的资格。
(七)录取工作
7月30日前,海沧区教育局按照“积分优先、遵循志愿”的办法,根据积分全区排序位次,同步完成海沧区公办、民办学校招收随迁子女的录取工作,并在“i厦门”一站式综合服务平台公布录取结果。
(八)注册报名
7月31日-8月1日,录取到公办、民办学校的随迁子女注册报名,逾期未注册报名的,视为自动放弃在海沧区公办、民办学校就读。
六、其他事项
(一)海沧区2022年积分入学志愿填报依据全区积分排名,采取“积分优先、遵循志愿”的办法,在全区有剩余学位的公办、民办学校中按照“平行志愿”原则进行录取。
(二)厦门市非海沧区户籍随迁子女参加海沧区积分入学,参照本细则执行。随迁子女父(母)在海沧区的居住时间以在厦办理暂(居)住证时间、在厦落户时间、在实际居住地居委会网格化平台上登记的居住时间合并计算,重复时间段不累加计算。
(三)严禁在全国学籍系统已建立学籍的随迁子女参加海沧区随迁子女积分入学,一经发现立即取消其入学资格。
(四)严格执行《残疾人教育条例》规定,加强残疾儿童分类安置工作。进城务工人员随迁残疾适龄子女可参与积分入学。符合海沧区积分入学基本条件并被普通学校录取的,学校不得拒绝接收。被普通学校录取的持有残疾证的随迁残疾适龄子女若不具有接受普通学校教育能力、且能接受特殊学校集体教学的,依申请,按照学位情况和积分高低,由海沧区残疾人教育专家委员会鉴定,提出就学安置意见。
(五)建立积分入学信用制度。将随迁子女积分入学纳入教育系统信用体系建设内容。随迁子女申请入读海沧区公办、民办学校,必须保证所提供的信息真实有效,有弄虚作假的行为一经查实,立即取消其按本办法在海沧区参加积分入学的资格。
(六)积分计算和志愿录取工作接受纪检监察部门和群众的监督。随迁子女家长若对积分入学工作有异议的,可向海沧区监察部门或厦门市教育局基础教育处投诉反映。对积分入学工作中出现的违规违纪行为,将严肃查处。
(七)若错过网络报名的,则视为自动放弃在海沧区参加积分入学的资格,不再组织补报名。录取到海沧区公办、民办学校的随迁子女逾期未注册报名者,视为自动放弃海沧区学位。
(八)不符合海沧区积分入学基本条件及未被海沧区任何学校录取的随迁子女请尽快联系户籍所在地学校就学。
(九)进一步推进海沧区“入学一件事”集成套餐服务改革,继续深化积分入学在线联办。海沧区随迁子女积分入学的政策和相关指南、通知、公告均在海沧区人民政府网站、“i厦门”一站式综合服务平台及微信公众号“厦门海沧教育”、“i厦门”发布,请及时关注。
七、本实施细则由海沧区教育局负责最终解释,自发布之日起执行,仅适用于2022年。
积分入学招生指南
网络报名时间为
4月18日-4月27日
具体操作详情如何
家长们赶紧往下看!
(滑动查看)
温馨提示
本指南适合参加2022年海沧区积分入学随迁子女家长阅读。
4月18日报名前可先在“i厦门”注册和中高级实名认证,不必等到报名当天注册和认证。具体实名认证操作方法可按照“i厦门”网站上提示的步骤逐步进行。在“i厦门”注册和中高级实名认证成功后,请务必记住并保存好用户名和密码,否则无法进行积分入学报名。
必须用监护人的信息注册“i厦门”,不能用孩子的信息注册。注册和报名成功后,请家长不要更换手机号码,否则将收不到系统后续推送的关于积分入学的所有短信和通知。
请家长务必如实填写报名信息,若未如实填报或错填的,将影响信息调取和积分计算。
录取后,家长须到录取的学校报到注册,报到注册时学校将再次逐一核实随迁子女的身份信息和亲子关系材料。发现有弄虚作假的,一律取消其入学资格。
其他未尽事宜由海沧区教育局负责解释。
第一部分 积分入学的申请
一、在海沧区申请积分入学的条件是什么?
2015年9月1日至2016年8月31日期间出生的年满六周岁且同时符合以下两个条件的随迁子女有资格在海沧区申请参加积分入学,不足龄儿童、超龄儿童或已经在其他地方入学取得小学学籍的学龄儿童均不能申请。
1.随迁子女父(母)持有在有效期内的居住地住址在海沧区的福建省居住证。
2.随迁子女父(母)报名前在海沧区连续居住6个月以上,即2021年11月1日-2022年4月30日必须在海沧区居住,且目前仍在海沧区居住。
二、在海沧区申请积分入学的时间和方式是什么?
2022年海沧区积分入学采用网上报名的方式,符合参加海沧区积分入学基本条件的随迁子女可于4月18日-4月27日期间登陆“i厦门”一站式综合服务平台(网址:https://ixm.xm.gov.cn))进行网络报名,也可用手机关注微信公众号“i厦门”报名,并准确如实填写个人信息。逾期未进行网上报名的,视为自动放弃在海沧区参加积分入学的资格。
三、家长的户籍在海沧区,可是孩子的户籍不在海沧区,需要申请积分入学吗?
需要。是否需要申请积分入学是以孩子的户籍来认定的,只要孩子的户籍不在海沧区的均须参加积分入学。
四、家长和孩子的户口在厦门市其他区,办理不了居住证,如何参加海沧区积分入学?
厦门市非海沧区户籍适龄儿童要参加海沧区随迁子女积分入学,在海沧区的居住情况应由居住地所在的社区(村)居委会提供电子居住证明(由社区网格化系统开具,积分入学报名系统可直接调取,无须拍照上传)。
五、多胞胎或双胞胎子女怎么报名?
多胞胎或双胞胎子女,家长只须申请注册一个帐号即可报名,无须申请多个帐号。
六、能同时在六个区报名吗?
不能。报名系统已实现全市联网,只能选择一个区进行网络报名。
七、孩子与母亲在同一户口本,与父亲不同户口本,父亲可以作为孩子的主申请人申请积分入学吗?
可以。父母任何一方都可作为主申请方,但须提供出生医学证明或结婚证(在报名系统亲子关系栏按要求上传相关佐证材料)。
八、孩子与父母不在同一户口本上,在老家跟爷爷在同一户口本,父母可以作为孩子的申请人参加积分入学吗?
可以。须提供孩子的出生医学证明(在报名系统亲子关系栏按要求上传出生证明照片)。
九、孩子的父母没有在厦门居住,孩子的其他亲属(如爷爷奶奶或叔叔姑姑等)可以作为申请方申请参加积分入学吗?
不可以。随迁子女申请参加积分入学,申请人须为随迁子女的法定监护人(原则上为父亲或母亲)。若申请人不是随迁子女的法定监护人,将取消其在海沧区参加积分入学的资格,同时将相关人员列入失信人员名单。
十、2022年积分入学需要提供纸质证明材料吗?
不需要。只须在规定时间内进行网上报名,填写个人信息。申请人必须保证所填写的信息真实有效,有弄虚作假行为一经查实,将取消其在海沧区参加积分入学的资格,同时将相关人员列入失信人员名单。
十一、怎样才算报名成功?
“i厦门”实名注册后不等于报名成功,家长还须进入“积分入学”栏目,继续填写相关信息,直至保存提交成功。收到报名流水号的短信后,才算报名成功。
十二、网上报名要上传哪些佐证材料?
1.孩子的出生医学证明。若孩子的出生医学证明丢失,请上传家庭户口本的父亲页、母亲页、孩子户口页、家长结婚证;
2.孩子姓名如果有生僻字无法录入的,须拍照上传孩子户口页;家长姓名如果有生僻字无法录入的,须拍照上传家长身份证正反面。
十三、超过报名时间未报名的,怎么办?
系统到期关闭,不再接受补报名。逾期未进行网络报名者,视为自动放弃在海沧区参加积分入学的资格。
十四、港澳台侨外籍和符合政策性照顾的人才、军人、公安、消防救援子女如何报名?
港澳台侨外籍和符合政策性照顾的人才、军人、公安、消防救援子女报名与本区户籍适龄儿童报名时间相同,无须参加积分入学。
海沧区将于6月左右出台《海沧区2022年秋季小学招生工作意见》,请关注海沧区人民政府网站、“i厦门”一站式综合服务平台及微信公众号“厦门海沧教育”、“i厦门”了解相关政策。
第二部分 积分计算
十四、2022年海沧区积分入学各项分数怎么计算?
2022年海沧区积分入学满分115分,计算方法如下:
十六、主申请方和副申请方怎么选择?用谁的信息注册和认证“i厦门”账号谁就是主申请方吗?
报名时必须用孩子的父亲或母亲其中一方的信息注册和认证账号,但用谁的信息注册和认证与是否是主申请方没有关系,只须在报名时填写孩子父亲和母亲两个人的信息即可。
积分系统在公布积分试算结果时会分别以两个监护人为主申请方计算出两个积分(即父亲为主母亲为副和母亲为主父亲为副),家长可以在积分确认时自行选择一方(通常选得分较高的)为主申请方进行积分确认,无须在报名时就决定和选择由谁作为主申请方计算积分。
第三部分 居住积分相关问题
十七、2016年12月1日前办理暂住证的,可以累计计算居住时间吗?
2016年12月之前办理暂住证的时间可以累计计算积分。随迁子女父母申领居住证前在公安机关记录的暂住时间,与居住时间合并计算积分。
十八、在海沧区购房并取得产权证后没有办理居住证,近期才开始办理居住证能参加积分入学吗?
在海沧区购置拥有50%以上(不含50%)产权的成套居住条件商品住房(房屋用途应为“住宅”)的随迁子女父(母),若因办理居住证年限不足而达不到积分入学基本条件的,可凭父(母)在海沧购买房屋登记备案的时间(登记备案时间截止至2022年4月27日)与办理居住证的时间合并计算在厦居住时间。满足连续居住6个月以上的,可视为符合居住时间的基本条件。
计算务工社保分、稳定居住分时不以此方法计算得分。所购商品住房产权登记用途必须为“住宅”,登记为“商用”或“商住”的不按此方法计算。
已在海沧区购房,但至今未办理居住证的,请于4月28日前尽快至派出所办理。
第四部分 社保和计生积分相关问题
十九、家长来厦门后没有缴交社保,可以报名吗?
积分入学报名基本条件对社保没有要求,只要符合第一点的积分入学条件即可参加报名。
二十、家长原来在外地缴交的社保,现社保从外地转入厦门,在外地缴交的社保能算吗?
政策中所提及的社保是指因在厦门务工、由务工单位按规定缴交的社会保险(含厦门市户籍人员个人逐月缴交的社保,不含农保)。从外地转入的社保不予认定,只认定在厦缴交的部分。
二十一、家长把原来缴交的社保退保了,退保的那些月份能计算积分吗?
已经退保的月份不能计算积分。
第五部分 房产相关问题
二十二、随迁子女父(母)在海沧区购置商品房也需要参加积分申请吗?什么样的商品房可以得24分?
需要。
1.房屋产权必须是随迁子女父(母)所持有(含随迁子女父母共同拥有)。产权是祖父(母)或其他亲属的,不符合得24分的规定。
2.随迁子女父(母)必须拥有该房屋产权比例达50%以上(不含50%)。达不到产权比例或只有使用权的房屋,不符合得24分的规定。
3.所购房屋必须在海沧区,且住房用途仅为“住宅”。
4.在海沧区拥有多套房产的,仅按一套计算,不重复计分。
二十三、在海沧区购房,但还未取得产权证,可以加分吗?
在海沧区购置符合条件的新建商品住房,若还未取得产权证,则须在厦门市国土资源与房产管理局有备案,才能加24分(房产备案的时间截止至4月27日);在海沧区购置符合条件的二手商品住房,则必须取得产权证才可以加24分。
第六部分 居住和社保同一区9分相关问题
二十四、在海沧区居住但在其他区务工和缴交社保,可以得“居住和社保在同一区”的9分吗?
不可以。只有居住地和社保缴交单位注册地都在海沧区的月份(即重叠的月份),才可以累计计算“居住社保在同一区”的积分,有几个月就算几个月的积分,满12个月积1分。本项最高得9分。
二十五、在海沧区居住,也在海沧区务工,但公司的社保缴交地在其他区,可以加9分吗?
不可以。本项以居住地和社保缴交单位注册地来认定是否符合得分条件,社保缴交地不在海沧区的不符合本项得分条件。
第七部分 积分查询、积分确认、志愿填报和录取相关问题
二十六、怎样查询自己的积分?怎样进行积分确认?
积分试算结果将于6月10日在“i厦门”一站式综合服务平台网站和微信公众号“i厦门”上公布,并将同时开启网上积分确认,如果积分试算无误,家长应进行积分确认。逾期未进行积分确认的,视为自动放弃在海沧区参加积分入学的资格。
二十七、海沧区学校招收进城务工人员随迁子女的程序是什么?
按照国家规定的班生额标准提供积分学位供符合条件的进城务工人员随迁子女申请就读。在招收完本区户籍学生和符合政策规定的港澳台侨外籍适龄儿童以及享受政策性照顾的人才、军人、公安、消防救援子女之后,结合实际,核算出可接收随迁子女的学校及学位数,根据申请人积分的全区排序位次,采取“积分优先、遵循志愿”的办法,在全区有剩余学位的公办、民办学校中,根据申请人所填的志愿,按照“平行规则”进行录取。
二十八、今年的积分志愿片区怎么划分?
2022年,海沧区积分入学志愿填报不再分片区填报。家长可在公布的全区所有有剩余学位的公办、民办学校中填报志愿。志愿填报办法将于志愿填报前公布。
二十九、我和别人的分数相同,怎么排名?
申请人总积分精确到小数点后两位数(四舍五入后),分数出现相同并列时,依次按照以下项目积分进行同分排序:1.是否在海沧区购房;2.在厦门市缴交社保年限;3.在海沧区居住年限。若按上述项目同分排序后积分名次仍相同的,则按随机原则排序。
三十、有了积分就能在海沧区公办或民办学校就学吗?
符合积分入学条件的不一定就能被公办或民办学校录取,录取的原则是“积分优先、遵循志愿”,即根据申请人的积分排名位次和志愿填报情况进行录取。积分高的被录取的机会较大,积分较低的可能会被录取到较偏远的学校或民办学校,甚至没有被任何学校录取。建议没有被录取到海沧区任何学校的随迁子女尽快回户籍所在地就学。
三十一、多胞胎或双胞胎子女怎么录取?
多胞胎或双胞胎子女,由于报名时只须注册一个帐号,因此录取时,根据分数的高低和剩余学位等情况,多胞胎或双胞胎子女进行捆绑填报志愿。原则上,若能录取则会进入同一所学校。
三十二、积分要达到多少分方可入读公办学校?
录取到公办学校并没有明确和固定的分数线,要根据公办学校的剩余学位数、随迁子女的报名人数及积分高低来确定。
三十三、被录取至较远的公办学校,有人放弃某较近的学校学位,这个学位我能用吗?录取到较远的公办学校,能放弃本公办校学位去较近的民办学校报名吗?
不能。为保证积分入学的公平性和严肃性,积分录取的结果一律不得随意更改,即使有人放弃也不进行递补。若放弃已被录取的学位,则视为放弃在海沧区就读的机会,不得到海沧区其他公办、民办学校再次报名。
三十四、如果还有其他疑问,还可以咨询哪里?
入学政策咨询电话:6886887
报名系统使用问题咨询电话:5707112
i厦门实名注册技术咨询电话:5051516
电话服务时间:工作日
4月11日—5月31日
上午8:00-12:00,下午2:30-5:30
6月1日—8月31日
上午8:00-12:00,下午3:00-6:00
畅享网上入学报名
网络报名系统技术问题、招生政策、公告、指南请关注微信公众号“畅享网上入学报名”
厦门海沧教育
招生政策、公告、指南等信息请关注微信公众号“厦门海沧教育”
翔安区
积分入学实施细则
一、
基本原则
(一)量力而行、尽力而为。全区划分为五个积分入学片区,按照国家规定的班生额标准提供学位,申请对象根据居住地等情况申请派位。
(二)鼓励长期务工。在积分体系中,鼓励随迁子女父(母)在翔安区长期务工。
(三)公开公平。积分入学信息及时公开,接受社会监督。根据学位情况,按照积分高低,遵循志愿,实施电脑派位。
二、
申请条件
(一)年满六周岁(2015年9月1日至2016年8月31日出生)的进城务工人员随迁子女。
(二)随迁子女父母一方持有在有效期内的福建省居住证,当前居住地址在翔安区。
(三)随迁子女父或母一方报名前在翔安区连续居住6个月以上,即2021年11月1日至2022年4月30日必须在翔安区居住,且目前仍在翔安区居住。
(四)本市非翔安区户籍的学生默认符合积分入学条件,可以参加积分入学。
三、
积分计算办法
随迁子女小学积分入学按务工社保积分和稳定居住积分两个项目计算积分,总分115分。
务工社保积分(58分)
1.随迁子女父母一方在工作单位参加我市社会保险累计每满12个月得4分,不足12个月的按实际月数/12个月*4分计算得分,补缴的月份不予计算得分,本项满分48分。
2.随迁子女父母双方均在厦门居住、务工的,一方作为主申请方计算积分,另一方可以作为副申请方计算积分。副申请方在厦门参加社会保险的年限按累计每满12个月积2分,不足12个月的按实际月数/12个月*2分计算得分,补缴的月份不予计算得分,本项满分10分。
稳定居住积分(57分)
1.随迁子女父母一方在厦门居住累计每满一年积2分,不足一年的按实际天数/365天*2分计算得分,本项满分24分。
2. 随迁子女父亲(母亲)一人或共同在翔安区购置拥有50%以上(不含50%)产权的成套居住条件的商品住房(房屋用途应为“住宅”)且实际入住的,积24分,拥有多套房产的仅按实际入住的一套计算。若购买的商品住房符合厦门市购房落户面积条件并已实际入住,但因客观原因未及时办理落户手续的随迁子女,愿意接受教育部门统筹安排就学的,网上登记后于5月15日前凭购房合同(房产证)等有效证件到区教育局登记,接受统筹。逾期视为只参加积分入学。
3.随迁子女父母一方居住地与社会保险缴交地均在翔安区,并在翔安区申请参加积分入学的,累计每满一年(12个月)积1分,不足一年的按实际月数/12个月*1分计算得分,本项满分9分。
积分入学招生指南
(滑动查看)
(一)提交申请
(4月18日—4月27日)
符合条件的随迁子女可选择网上登记或现场便民登记任一方式进行。
(1)网上登记(4月18日—4月27日)
符合条件的进城务工人员随迁子女可于4月18日—27日期间登录“i厦门”一站式综合服务平台(网址:https://ixm.xm.gov.cn)或关注i厦门微信公众号进行网上登记。
(2)现场便民登记(4月24日)
具备申请条件的随迁子女父亲(母亲)若因无上网条件无法网上登记的,可于4月24日到各便民服务点(见附件1)参加现场登记。便民服务点仅协助完成网上信息登记,并非录取学校。
值得注意的是
欲申请在我区入学的非翔安区户籍适龄儿童必须参加进城务工人员随迁子女登记。未在规定时间内参加登记的,不得参与积分派位或统筹入学。
(二)审核报名信息
(4月28日—5月31日)
4月28日—5月31日,系统将自动调取申请人的社保、居住、房产等信息进行审核。审核结果可在“i厦门”一站式综合服务平台(网址:https://ixm.xm.gov.cn)查询。随迁子女家长如对审核情况有异议可于6月1日—6月5日期间通过I厦门积分入学平台提出复查申请,逾期不予受理。若对积分入学工作有其他异议的,可向区监察部门或区教育局、厦门市教育局投诉反映。
(三)公布试算积分,积分确认
(6月10日—6月18日)
1.公布试算积分。6月10日,系统在“i厦门”一站式综合服务平台(网址:https://ixm.xm.gov.cn)公布积分试算结果,家长可凭报名登记的账号密码登录网站查询。
2.积分异议复核。随迁子女父亲(母亲)如对积分试算结果有异议,可于6月10日—6月17日期间在网上申请复核,逾期不予受理。
3.积分确认。6月10日—6月18日,随迁子女父亲(母亲)对公布的积分无异议的,应及时进行网上积分确认,积分确认截止时间为6月18日24:00,逾期未进行确认的,视为自动放弃在我区参加积分入学的资格。
(四)积分公示
(6月24日—6月30日)
翔安区教育局公示经审核符合条件的进城务工人员随迁子女入学积分,并在“i厦门”一站式综合服务平台(网址:https://ixm.xm.gov.cn)向社会公示5天,接受群众监督。学生家长如对积分入学工作有异议的,可向区监察部门或区教育局、市教育局投诉反映。
(五)公布空学位及积分排名
(7月22日)
翔安区教育局根据招生计划对全区公办小学的学位数进行统计。在招收本区户籍学生、符合规定的政策性入学对象后,核算出可接收进城务工人员随迁子女入学的公办小学及其学位数。翔安区教育局将可接收进城务工人员随迁子女入学的公办小学名单、空学位数、志愿填报方式和经审核符合积分入学基本条件的随迁子女入学积分全区排名位次向社会公布。
总积分相同的进城务工人员随迁子女,依次按以下项目积分进行排序:购房、社保年限、居住年限。若按上述项目排序后积分名次仍相同的,则按随机原则排序。
(六)填报志愿
(7月22日—7月23日)
经审核符合积分入学申请条件的进城务工人员随迁子女应于7月23日24:00前登录“i厦门”一站式综合服务平台(网址:https://ixm.xm.gov.cn)在全区有剩余学位的公办学校中填报入学志愿。
家长填报志愿时须按照积分入学片区。
大嶝新店片区:
(大嶝、新店辖区内小学。热点学校及中心城区学校除外,下同)
马巷内厝片区:
(马巷、内厝辖区内小学)
香山金海片区:
(香山、金海辖区内小学)
凤翔民安片区:
(凤翔、民安辖区内小学)
新圩片区:
(新圩辖区内小学)
在同一片区内填满8所志愿学校(大嶝新店片区除外),逾期未填报或未按照要求填报8所志愿学校的视为自动放弃在翔安区就学机会。
(七)派位录取
(7月30日)
翔安区教育局按照“积分优先、遵循志愿”的原则,将符合条件的随迁子女根据其积分和志愿,以电脑派位的方式派位入学,派位结果及时向社会公布。派位结果不能更改,若发现违反者,取消该生入学资格,由监护人负责送回户籍所在地就读。
(八)入学报名
被派入学校的适龄儿童家长,于7月30日24:00前登录“i厦门”一站式综合服务平台(网址:https://ixm.xm.gov.cn)查看派位结果。接收学校应在8月4日为被派入的适龄儿童进行报名注册。
小学积分入学便民服务登记点一览表
工作时间:4月24日上午8:30-11:30,下午:2:30-5:00
便民登记对象:非翔安区户籍适龄儿童。
积分入学工作日常安排表
整理自湖里教育、海沧区教育局、翔安教育、厦视新闻
来源: 厦门广电






