新海南客户端、南海网、南国都市报3月16日消息(记者 张宏波 通讯员 崔洁 宋静莉)近期,三亚凤凰国际机场(以下简称“三亚机场”)查获多起旅客携带玩具仿真枪乘机事件。三亚机场提醒,根据相关规定,禁止旅客随身携带和托运枪支及枪支仿制品,一经查获将连人带物移交机场公安机关处理。
被查获的玩具仿真枪。三亚机场供图
2月10日,三亚机场安检X光机操作员在通道执行检查任务时,发现一位旅客的行李物品X光机图像显现异常,具有仿真枪和电击器的图像特征,立即通知安检开包员对该件行李进行管控,并对该件行李进行开包检查,查获玩具仿真枪一把;2月12日,安检员在安检通道执行X光机判图任务时,发现一名旅客随身行李内存有疑似枪支的物品,遂立即通知工作人员进行开包检查确认,确为一把玩具仿真枪;3月2日,行检X光机操作员在执行托运行李检查任务时,发现过检行李内有疑似玩具仿真枪的图像特征,X光机操作员立即通知行检开包员对该件行李进行开包确认,经检查在旅客行李箱内发现玩具仿真枪一把。
经鉴定,以上查获的玩具仿真枪其外形、颜色与《中华人民共和国枪支管理法》规定的枪支相同或相近,尺寸也介于《中华人民共和国枪支管理法》规定枪支尺寸的二分之一与一倍之间,且都带有弹夹、内装有BB弹,如果近距离射击会对人体造成一定的伤害。
多数携带玩具仿真枪乘机的旅客是因为不了解玩具仿真枪与普通玩具枪的区别,认为其是玩具、不会对飞行安全造成影响而误将其携带。三亚机场提醒广大乘客,根据《中华人民共和国民用航空安全保卫条例》相关规定,禁止旅客随身携带和托运的枪支包括有军用枪、公务用枪、民用枪、其他枪支及国家禁止的枪支和上述物品的仿制品,一经查获将连人带物移交机场公安机关处理,请出行前仔细检查,勿在随身行李中夹带,以免给出行带来不便。
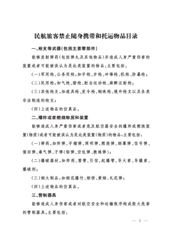
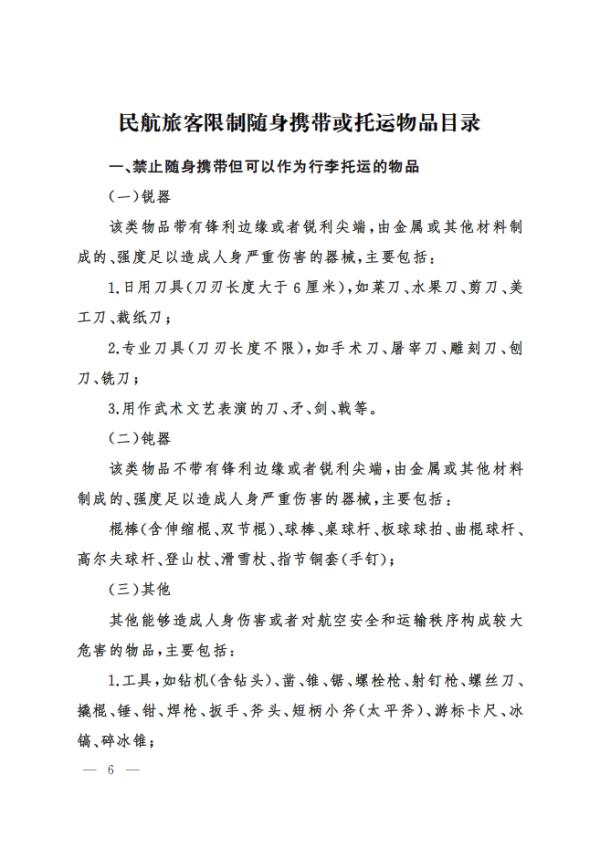
《民航旅客禁止随身携带和托运物品目录》和《民航旅客限制随身携带或托运物品目录》如下:
来源: 南海网






